
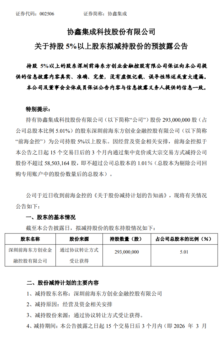
通过集中竞价或大宗交易方式减持公司股份不超过5850.32万股,占公司总股本的1.01%。股份来源为协议转让方式受让获得。
2月9日,协鑫集成(002506.SZ)发布公告。持股5%以上股东深圳前海东方创业金融控股有限公司因经营及资金相关安排,拟于公告披露之日起15个交易日后的3个月内(即2026年3月12日至2026年6月11日),通过集中竞价或大宗交易方式减持公司股份不超过5850.32万股,占公司总股本的1.01%。股份来源为协议转让方式受让获得。

阳美网提示:文章来自网络,不代表本站观点。